600)makesmallpic(this,600,1800);\' onload=\"if(this.width>600)makesmallpic(this,600,1800);\" alt=\"\" src=\"http://www_php168_com/91files/20160120/5muvs0 ">
 ★ 事业单位考试题库 ★ 
 ★ 压中真题已成为一种习惯 ★ 
系列重要讲话 "十四五"规划 政府工作报告 一号文件 二十大报告 中国政府与政治 马哲 毛概 邓论和三个代表 科学发展观 法理学与宪法 公文写作 应用文写作 公务员法 管理常识 行政法 经济 经济常识 经济法 科技生活 民法 人文历史 商法 社会公德 事业单位知识 宪法 刑法 政治经济学 中共党史 中国特色社会主义 定义判断 片段阅读 数学运算 选词填空 地形地势 高科技产业 工业 海洋资源 行政区划 河流湖泊 疆域 交通运输业 民族 农业 气候 人口 水资源 土地资源 自然资源 时事政治

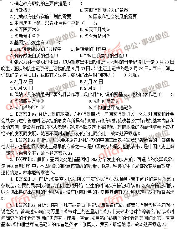
2011年辽宁省锦州市市属事业单位招录真题精选综合知识(3)

时间:2016-01-20 16:53:09

微信搜索关注"91考试网"公众号,领30元,获取事业编教师公务员等考试资料40G
2011年辽宁省锦州市市属事业单位招录真题精选综合知识(3)
600)makesmallpic(this,600,1800);\' onload=\"if(this.width>600)makesmallpic(this,600,1800);\" alt=\"\" src=\"http://www_php168_com/91files/20160120/5muvs0borxu.png\" style=\"width: 566px; height: 733px;\">

2011年辽宁省锦州市市属事业单位招录真题精选综合知识(3)


微信搜索关注"91考试网"公众号,领30元,获取公务员事业编教师考试资料40G
【省市县地区导航】【考试题库导航】
 ★ 事业单位考试省级导航 ★ 
全国 A安徽 B北京 C重庆 F福建 G广东 广西 甘肃 贵州 H河南 河北 湖南 湖北 黑龙江 海南 J江苏 江西 吉林 L辽宁 N内蒙古 宁夏 Q青海 S山东 山西 陕西 四川 上海 T天津 X新疆 西藏 Y云南 Z浙江 更详细省市县级导航 事业单位招聘专用题库 事业单位考试历年真题
 ★ 招考公告汇总 ★ 
 ★ 考试真题汇总 ★ 
 ★ 报考指南及各地导航 ★ 

电脑版  |  手机版  |  返回顶部