事业单位
教师招聘
卫生系统
银行招聘
政府招聘
公务员考试
招考公告
报考指南
时事政治
历年真题
考试题库
省市县导航
★ 事业单位考试题库 ★
★ 压中真题已成为一种习惯 ★
系列重要讲话
"十四五"规划
政府工作报告
一号文件
二十大报告
中国政府与政治
马哲
毛概
邓论和三个代表
科学发展观
法理学与宪法
公文写作
应用文写作
公务员法
管理常识
行政法
经济
经济常识
经济法
科技生活
民法
人文历史
商法
社会公德
事业单位知识
宪法
刑法
政治经济学
中共党史
中国特色社会主义
定义判断
片段阅读
数学运算
选词填空
地形地势
高科技产业
工业
海洋资源
行政区划
河流湖泊
疆域
交通运输业
民族
农业
气候
人口
水资源
土地资源
自然资源
时事政治
91考试网
->
公务员考试
->
事业单位
->
事业单位考试真题
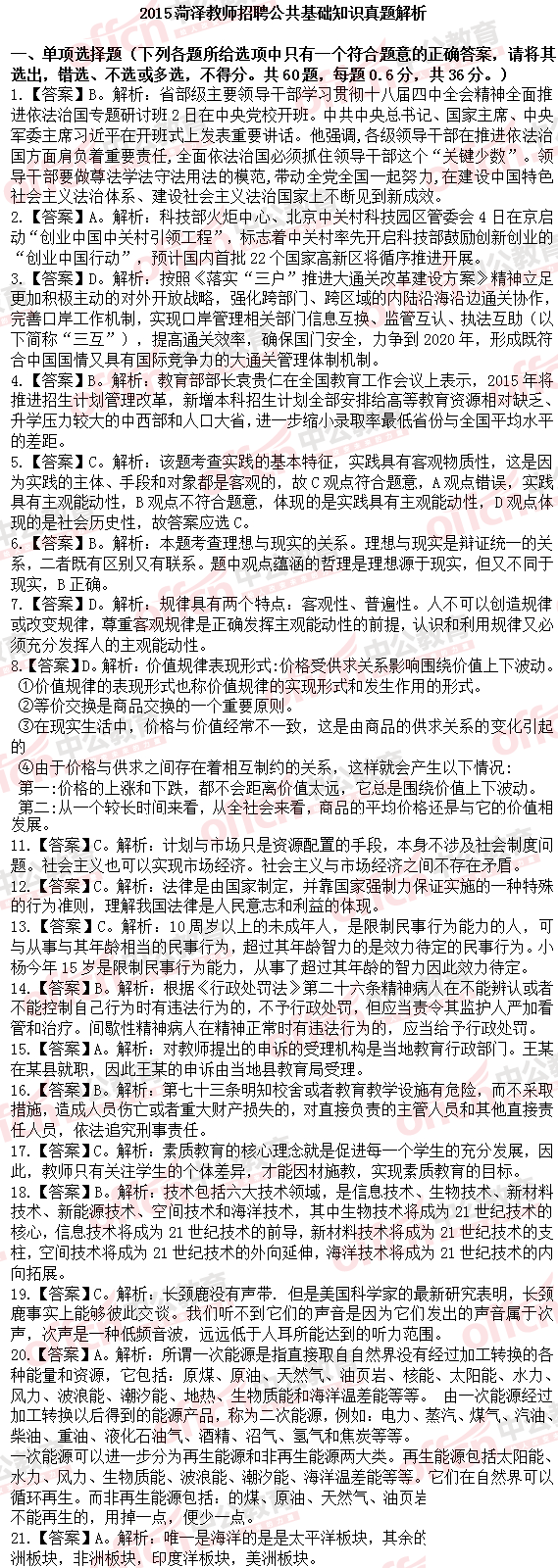
2015菏泽教师招聘公基真题详解
时间:2015-09-08 17:46:54
微信搜索关注"91考试网"公众号,领30元,获取事业编教师公务员等考试资料40G
真题来源于网络,91考试网教育搜集整理,答案仅供参考
更多信息请访问事业单位考试网
微信搜索关注"91考试网"公众号,领30元,获取公务员事业编教师考试资料40G
【省市县地区导航】
★
【考试题库导航】
★ 事业单位考试省级导航 ★
全国
A
安徽
B
北京
C
重庆
F
福建
G
广东
广西
甘肃
贵州
H
河南
河北
湖南
湖北
黑龙江
海南
J
江苏
江西
吉林
L
辽宁
N
内蒙古
宁夏
Q
青海
S
山东
山西
陕西
四川
上海
T
天津
X
新疆
西藏
Y
云南
Z
浙江
更详细省市县级导航
事业单位招聘专用题库
事业单位考试历年真题
★ 招考公告汇总 ★
事业单位
教师招聘
卫生系统
银行招聘
政府招聘
公务员考试
★ 考试真题汇总 ★
事业真题
面试真题
教师真题
卫生真题
银行真题
公务员真题
★ 报考指南及各地导航 ★
报考指南
政策法规
省市县导航
时事政治
历年真题
考试题库
电脑版
|
手机版
|
返回顶部