时间:2017-08-08 05:17:25
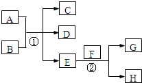
1、简答题 已知常温下E为无色无味的液体,F为淡黄色粉末,G为常见的无色气体(反应条件均已略),请回答下列问题:
(1)请写出F的电子式______;在②反应中,当生成2.24L的G(标准状况)时,反应转移的电子数目为______
(2)若A、C、D均含有氯元素,且A的化合价介于C与D之间,写出稀溶液中①的离子方程式:______.
(3)若C、D均为气体且都能使澄清石灰水变浑浊,则A与B分别为______.(写化学式)
(4)若A与B均为固体化合物,C是常见的一种中性干燥剂,则反应①的化学方程式为______;
若1.7g?D与O2反应生成气态的产物时放出22.67kJ热量,写出该反应的热化学方程式:______.
2、推断题 已知A是一种重要的基本化工原料,其分子中碳元素的百分含量为85.7%,且相对分子量小于30。A、B、C、D、E、F、G、H有下图所示的转化关系(部分产物已略去)。其中B为高分子化合物,C为无色无味气体,实验室中可以通过G与大理石制取。D为烃,不能使酸性高锰酸钾溶液褪色。E、G为生活中常见的有机物,且E有特殊香味,H有香味。
(1)写出下列各物质的官能团的名称:
A ___________;F ___________;G___________。
(2)按要求写出下列各步变化的化学方程式(注明反应条件)
反应①_____________________________________________________;
反应④_____________________________________________________;
反应⑦ _____________________________________________________。
(3)写出下列反应类型:
反应① ___________,反应②___________,反应④___________,反应⑦___________。
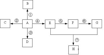
3、选择题 已知A为中学化学中的常见金属,X、Y为常见非金属。X、E、F、G、J常温下为气体,C为无色液体,B是一种盐,受热易分解。现用A与石墨作电极,B的浓溶液作电解质,构成原电池。有关物质之间的转化关系如下图(部分反应的条件、生成物被略去):
请填写下列空白:
⑴金属A为?;操作a是将D溶液在HCl气流中蒸干,原因是?
⑵反应②的化学方程为:?;
反应⑤的化学方程:?。
⑶原电池反应①中,正极反应式为:?。
4、填空题 (本题共14分)
A~J分别表示中学化学中常见的一种物质,它们之间相互关系如下图所示(部分反应物、生成物没有列出),且已知G为主族元素的固态氧化物,A、B、C、D、E、F六种物质中均含同一种元素。请填写下列空白:
(1)A、B、C、D、E、F六种物质中的含有同一种元素在周期表中位置?,
(2)写出检验D溶液中阳离子的方法?。
(3)写出反应④的离子方程式?。
(4)若28gA单质在足量的氧气中灼烧,反应放出的热量为QkJ(Q>0),写出这个反应的热化学方程式:?;
(5)若向气体K的水溶液中加入盐酸,使其恰好完全反应,所得溶液的pH?7
(填“>”、“<”或“=”),用离子方程式表示其原因:?;若向气体K的0.1mol/L水溶液中加入pH=1的硫酸,且氨水与硫酸的体积比为1:1,则所得溶液中含各离子物质的质量浓度由大到小的关系是?。
5、推断题 下列各物质的转化关系如下图所示,其中A是一种高熔点固体,D是一种红棕色固体。
回答下列问题:
(1)C的化学式为___________;J的化学式为____________。
(2)写出A与NaOH溶液反应生成H的离子方程式:______________________。
(3)写出C和D反应的化学方程式:________________________。
(4)从F到G的实验现象为_________________________。