自学考试
自考资讯
自考真题
自考题库
报考指南
自考经验
91考试网
->
学历类考试
->
自考
->
自考历年真题
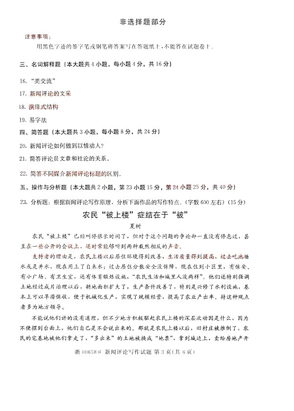
全国2014年10月自学考试《新闻评论写作》真题(打印word版)(五)
时间:2015-02-20 17:59:24
微信搜索关注"91考试网"公众号,领30元,获取事业编教师公务员等考试资料40G
首页
上页
4
5
6
下页
尾页
5
/6/6
微信搜索关注"91考试网"公众号,领30元,获取公务员事业编教师考试资料40G
【省市县地区导航】
★
【考试题库导航】
★ 自学考试省级导航 ★
全国
A
安徽
B
北京
C
重庆
F
福建
G
广东
广西
甘肃
贵州
H
河南
河北
湖南
湖北
黑龙江
海南
J
江苏
江西
吉林
L
辽宁
N
内蒙古
宁夏
Q
青海
S
山东
山西
陕西
四川
上海
T
天津
X
新疆
西藏
Y
云南
Z
浙江
历年真题分类检索
★ 自学考试导航 ★
自学考试
自考资讯
自考真题
自考题库
报考指南
自考经验
★ 自考报名 ★
考试安排
政策信息
教材大纲
准考证打印
成绩查询
学位实践
电脑版
|
手机版
|
返回顶部